Not logged in
NNMC Форум радиолюбителей, аудиофилов, меломанов и музыкантов
Forum
Help
Search
Chat
Register
Login
Topic
Общая информация
/
Полезные ссылки
/ Схемы на полевых транзисторах, основанные на старой схемотехнике, УМЗЧ и т.д.
By
nnstepan
Date
2026-04-08 13:49
https://vpayaem.ru/
By
nnstepan
Date
2026-04-08 19:23
https://www.cqham.ru/forum/showthread.php/37174-%D0%9B%D1%8E%D0%B1%D0%B8%D1%82%D0%B5%D0%BB%D1%8F%D0%BC-%D1%82%D0%B5%D0%BF%D0%BB%D0%BE%D0%B3%D0%BE-%D1%82%D1%80%D0%B0%D0%BD%D0%B7%D0%B8%D1%81%D1%82%D0%BE%D1%80%D0%BD%D0%BE%D0%B3%D0%BE-%D0%B7%D0%B2%D1%83%D0%BA%D0%B0-%28%D0%BA%D0%BB%D0%B0%D1%81%D1%81-%D0%90%29/page32
https://forum.cxem.net/topic/281356-%D1%83%D1%81%D0%B8%D0%BB%D0%B8%D1%82%D0%B5%D0%BB%D1%8C-%D0%BC%D0%BE%D1%89%D0%BD%D0%BE%D1%81%D1%82%D0%B8-%D0%BA%D0%BB%D0%B0%D1%81%D1%81%D0%B0-%D0%B0-%D0%BD%D0%B0-%D0%BF%D0%BE%D0%BB%D0%B5%D0%B2%D1%8B%D1%85-%D1%82%D1%80%D0%B0%D0%BD%D0%B7%D0%B8%D1%81%D1%82%D0%BE%D1%80%D0%B0%D1%85-%D0%BF%D0%BE%D1%81%D1%82%D1%80%D0%BE%D0%B5%D0%BD%D0%BD%D1%8B%D0%B9-%D0%BF%D0%BE-%D0%B0%D1%80%D1%85%D0%B0%D0%B8%D1%87%D0%BD%D0%BE%D0%B9-%D0%BB%D0%B0%D0%BC%D0%BF%D0%BE%D0%B2%D0%BE%D0%B9-%D1%81%D1%85%D0%B5%D0%BC%D0%BE%D1%82%D0%B5%D1%85%D0%BD%D0%B8%D0%BA%D0%B5/
By
nnstepan
Date
2026-04-08 19:25
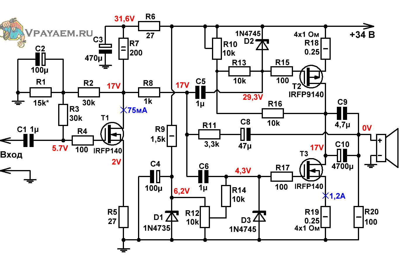
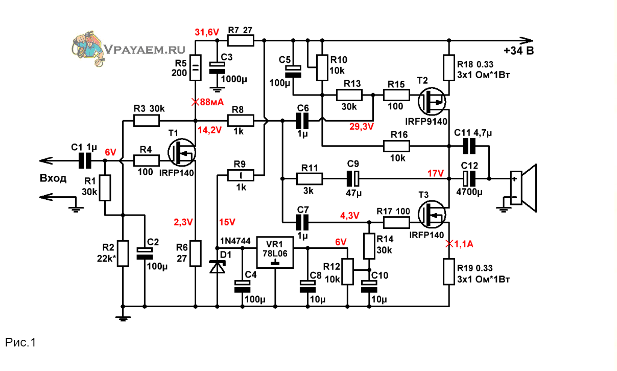
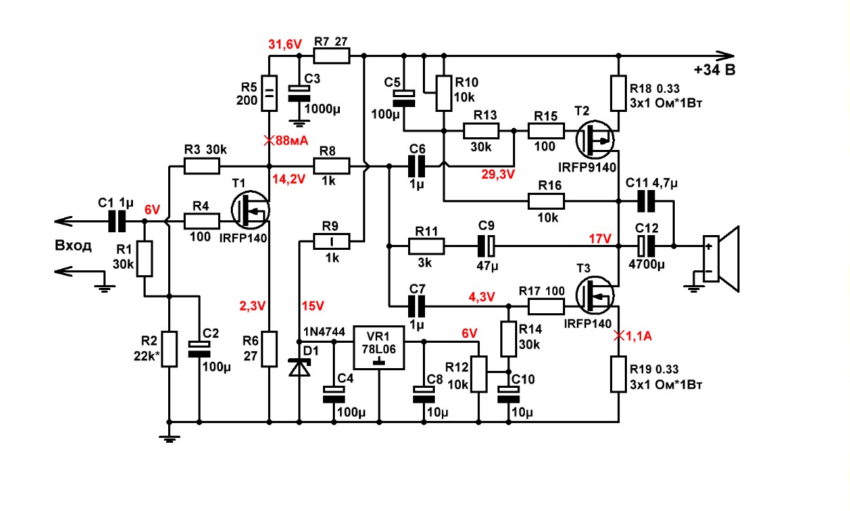
Это старый и новый вариант схемы, в старой схеме надо убрать С5, иначе возбуд.
Topic
Общая информация
/
Полезные ссылки
/ Схемы на полевых транзисторах, основанные на старой схемотехнике, УМЗЧ и т.д.
Powered by
mwForum
2.24.2 © 1999-2011 Markus Wichitill